生态环境部近日向社会通报了2017年国家重点监控企业主要污染物排放严重超标和处罚情况。2017年国家重点监控企业中,排放严重超标的企业有171家(次),生态环境部门依法对113家(次)实施了罚款处罚。
记者统计发现,2017年排放严重超标的171家(次)企业中,。在地域分布上,辽宁省被通报企业最多,为30家(次);其次是内蒙古自治区,有23家(次);新疆维吾尔自治区被通报企业20家(次)。
113家(次)被罚款处罚的企业中,20家(次)既被罚款又被按日连续处罚。另外,2017年排放严重超标的国家重点监控企业中,40家(次)受到警告,26家(次)被责令限期治理,2家(次)被限制生产,还有2家(次)被责令停产整治或关闭。
根据通报,2017年度被处罚最高的是辽宁省鞍山盛盟煤气化有限公司,处罚金额达到2480万元。这家企业4个季度均被通报和处罚过。除了盛盟煤气化有限公司,还有多家企业存在被多次处罚现象,如河北省辛集市水处理中心等。
值得一提的是,有些企业的环境问题长时间得不到有效解决,如河北省辛集市水处理中心、辽宁省抚顺长顺电力有限公司、鞍钢集团矿业公司齐大山铁矿等企业,在2016年通报中就已经“榜上有名”。
生态环境部要求,列入2017年主要污染物排放严重超标的国家重点监控企业,应按照《中华人民共和国环境保护法》的要求,采取有效措施整改违法排污行为,向社会公开整改措施和完成时限。
四个季度的超标和处罚详情如下:
(点击图片 - 手动放大查看)
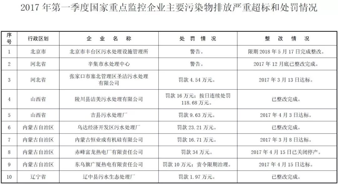
第一季度超标和处罚情况:




第二季度超标和处罚情况:




第三季度超标和处罚情况:





第四季度超标和处罚情况: